关于公布1134中央财经大学报考点网上确认相关事项说明的通知
一、重要提醒
(一)请仔细阅读《中央财经大学2025年硕士研究生招生章程》中的报考条件,不满足报考条件的考生不得网上确认。
(二)未交费考生不得网上确认。
(三)网上确认规定时间内未完成确认者,不再补办。未在报考点规定的时间内参加网上确认或因自身原因未被报考点或招生单位审核通过的考生,报名信息无效。
(四)对于已通过网上确认的考生,因已启动考务组织程序、安排考试资源,故一律不予退费。对于在报名过程中取消报考信息、重复缴费、未进行或未通过网上确认的考生,其缴纳的初试费由研招网对账结算后统一进行退费处理,所退费用预计于2024年12月底返还考生缴费时所用的支付账户。为确保退费顺利进行,请考生不要注销支付账户,发现问题请及时与研招网客服联系。
二、中央财经大学考点网上确认
(一)确认对象
正确选择中央财经大学为报考点并网上支付成功的考生
根据教育部和北京市最新文件要求,北京考点仅接收以下四类考生作为报名资格确认和考试地点:
①报考中央财经大学的北京高校应届本科毕业生(含北京高校第二学士学位在读生,须持有效学生证明)。
②报考中央财经大学的具有北京户籍(含集体户)的往届考生。
③报考中央财经大学的工作所在地在京的在职往届考生。按照北京市最新要求,考生须报名当年(1月至9月)在京连续缴纳6个月(含)以上社会保险中的基本养老保险或基本医疗保险(不含补缴)。
④报考京外高校的中央财经大学应届本科毕业生。
如北京市主管部门后期对选择中央财经大学报考点的考生要求有调整,以最新政策为准。
如考生错选北京考点,或上述四类考生未按照要求提供相关证明,北京考点一律不准予报名资格确认,由此导致考生报名不成功的,责任自负。
(二)确认时间
考生上传材料的时间为:2024年11月2日中午12:00--11月6日上午 10:00。
考生重传材料的时间为:2024年11月3日中午 12:00--11月6日下午 15:00。
考点网上审核的时间为:2024年11月3日中午 12:00--11月6日下午 18:00。
注意:所有考生请务必在11月3日前首次上传审核所需相关材料,避免因重传材料时间截止,审核不通过后没有充足的时间补充材料,致使本次招生考试报名无效。审核未通过的考生应根据提示尽快重新提交相关材料或提供原始材料,并根据工作人员的指导完成网上审核。
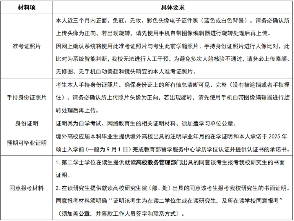
(三)考生参加网上确认所须携带的材料及要求
1.基本材料
注意:网上确认时,下表所列材料均须提供清晰、可阅读的彩色jpg格式图片(照片或电子扫描件)。网上确认期间请留存所有材料原件备查,如核查发现材料存疑等情况,考生需按我校审核意见提供相应材料。

2.基本材料:各项材料的详细要求

3.补充材料:未通过教育部、北京市报考信息校验的补充材料
经教育部、北京市对考生报名信息校验,考生如出现以下情况,请按对应处理办法上传证明材料。

4.专项材料:其他补充材料
考生如报考以下专业,请上传本人学历学位证明材料。

5.相关材料办理方法
5.1 北京市社保缴费证明
打印方法:线下办理打印或网上服务平台打印
网上服务平台打印网址:http://fuwu.rsj.beijing.gov.cn/bjdkhy/ggfw/f/07
因权益记录验真时间限制,打印时间须在10月20日-11月6日,为避免网络拥堵或打印人数限制,请考生务必及时申请。如使用过程中遇到问题,请在正常工作日9:00-12:00、14:00-18:00时间段内拨打技术支持电话:18519058048,社保政策咨询电话12333。
5.2 《教育部学籍在线验证报告》《教育部学历证书电子注册备案表》或线下学历认证报告打印和办理方法:
https://mp.weixin.qq.com/s/me-FWaJAb4xez7rqd7t7Qw。
请确保相应证书在验证有效期内。
5.3 教育部留学服务中心出具的学历学位认证报告办理办法及样例:
提供已经认证的纸质报告或登录教育部留学服务中心网上服务大厅下载打印的电子证照认证结果。
(http://zwfw.cscse.edu.cn/)
办理指南http://zwfw.cscse.edu.cn/cscse/xlxwrz/391584/index.html,
咨询电话:010-62677800,地址:北京市海淀区北四环西路 56 号辉煌时代大厦 6 层。
(四)网上确认流程
1.考生登陆:
网上确认系统网址为:https://yz.chsi.com.cn/wsqr/stu/
使用手机浏览器扫码进入登录页面后,输入“研招网”网上报名的账号、密码登录网上确认系统。
注意:建议考生用手机浏览器登录入口(或使用手机浏览器扫描二维码),完成确认流程。不建议用电脑或者手机微信直接登录。
2. 认真阅读:《北京市2025年全国硕士研究生招生考试网上报名公告》,《2025年1134中央财经大学报考点公告》及《考生诚信考试承诺书》。
3. 上传材料
根据考生报名信息和学籍、户籍、社保校验情况,会将所有考生分为北京高校应届生、户籍社保校验通过往届生、户籍社保校验未通过往届生等多个类别分别要求考生提交相应材料,届时请关注网上确认的提示信息和各栏目材料提交要求,按要求提交有关材料。
4.查看审核结果、及时补充材料
报考点审核完毕后会通过系统向考生反馈审核结果,在11月6日中午12:00前考生应及时登录网上确认系统,查看审核结果。若出现红色字体的待补充材料或审核不通过结果,请务必在规定时间内按要求补充有关材料。
(1)审核通过:考生已完成报名信息网上确认,无需其他操作,积极备考即可。
(2)待补充材料:考生须根据系统提示在规定时间内补充(或修改)有关材料并重新提交上传。
(3)审核不通过:考生须根据系统提示在规定时间内补充(或修改)有关材料并重新提交上传。
逾期不补充或补充后仍不符合要求者,无法完成网上确认。未完成网上确认的考生不得参加考试。因不符合国家报考条件或报考点接收条件导致最终审核不通过的考生,报名信息无效。
三、注意事项
1.考生报名过程中提交的信息与本人实际情况不符者,一经查实,立即取消报考资格或录取资格或学籍。网上确认时,如考生未按要求上传规定的证件和材料或网报信息与上传的证件、证书等不相符的,本报考点不予网上确认。考生未能按时参加考试,已交报名费不退。
2.考生与工作单位或人事档案所在单位因报考硕士研究生而产生的一切纠纷由考生自行处理,与招生单位无关。若因人事问题导致定向就业考生无法签订定向就业协议或非定向就业考生档案无法调至我校等情况,造成考生不能复试或无法被录取的后果,责任自负。
3.非全日制考生须报考定向就业,并正确填写定向委培单位,否则我校将取消考生的报考资格,一切后果考生自负。
4.学校将根据两校区(学院南路校区和沙河校区)考场容量及网上确认后的考生人数统筹安排考生具体考试地点,考生打印《准考证》时可确定本人考试地点,此前无须咨询。考前十天左右,考生可凭网报用户名、密码和报名号登录“中国研究生招生信息网”
http://yz.chsi.com.cn
下载打印本人《准考证》。考生可打印多份准考证备用。
5.网上确认期间(11月4日-11月6日 上午8:30-11:00,下午14:00-17:00),我校接受考生的电话咨询,咨询电话为010-62289034。请考生本人咨询,不受理家长咨询。
6.考生如在网上确认过程中遇到极为特殊的困难或问题(如残疾人等特殊群体考生),请务必于11月5日24:00前发送邮件至yzb2020@cufe.edu.cn进行说明、申请,并及时关注邮箱反馈。
7.我校所有招生相关信息,均通过研究生院网站(http://gs.cufe.edu.cn)、
中央财经大学研究生招生办公室微信公众号公布,请考生密切关注。
-
西南财经大学关于2026年网报信息错误提示和部分考生提交核验材料的通知西南财经大学 2026 年硕士研究生招生网报审核相关提示各位考生:依据教育部发布的《2026 年全国硕士研究生招生工作管理规定》(教学〔2025〕2 号文件)以及《西南财经大学 2026 年全国招收攻读硕士学位研究生招生章程》等相关要求,我校已完成对硕士研究生招生网上报名数据的初步审核工作。为保障考生报考权益,现将审核中发现的不符合我校招生条件或报考点要求的考生名单及相关信息进行提示,相关考生需尽快登录研招网修改报考信息或重新完成报名流程;另有部分考生需按要求向我校提交学历(学籍)材料或其他核验材料。具体要求如下:一、网报信息错误提示说明在网上报名截止之前,存在填报信息错误的考生名单,将在本通知的相关附件中进行动态更新,烦请各位考生密切关注更新情况,及时核查自身信息。高职高专毕业学历考生报考我校硕士研究生(工商管理、公共管理、项目管理、竞赛组织这四个专业除外,相关考生名单可参考对应附件),需同时满足以下三项条件:① 已通过国家大学英语四级考试,或四级考试成绩达到 426 分及以上(若考生报考时使用其他语种,参照英语四级的要求执行);② 已在公开出版发行的刊物上发表过与报考专业相关的学术论文,且论文字数不低于 3000 字;③ 已通过本专业国家自学考试本科阶段的主干课程,且通过课程数量不少于 8 门。符合上述全部条件的考生,需向我校提供相应的证明材料,提交截止时间为 2025 年 10 月 27 日;未达到上述条件的考生,将不被允许报考我校硕士研究生。存在以下情况的考生,需及时修改报考专业或重新办理报名手续,否则将无法参加 2026 年硕士研究生招生考试:① 不符合法律(法学)、法律(非法学)专业报考条件的考生;② 错误填报经济与管理研究院相关专业的考生;③ 毕业时间未满足工商管理、公共管理、项目管理、竞赛组织专业报考年限要求的考生(相关考生名单可参考对应附件)。二、部分考生需提交的核验材料要求(一)未通过学历(学籍)网上校验的考生在网上报名期间,中国研究生招生信息网报名系统会对考生的学历(学籍)信息开展在线校验工作,考生可自行登录报名系统查询学历(学籍)校验结果。未通过学历(学籍)网上校验的考生(相关考生名单可参考对应附件),需先核对并更正与最后学历相关的信息,包括 “学习形式、最后学历代码、毕业证书编号、毕业学校名称、毕业年月” 等内容。若考生在核对修改相关信息后,学历(学籍)校验仍未通过,需在 2025 年 10 月 27 日前,按要求准备好相关材料(材料压缩文件命名格式为 “报名号 + 姓名 + 材料类型”),并发送至我校研招办指定接收渠道。在此特别提醒以下三类考生注意:毕业学校名称已发生变更的考生:在填报毕业学校信息时,必须与毕业证书上标注的学校名称完全一致;若在报名系统下拉菜单中无法找到原学校名称,需选择 “其他” 选项,并手动填写毕业证书上的原学校名称。个人姓名或身份证号码已发生变更的考生:在填报个人信息时,必须以当前正在使用的姓名及身份证号码为准,同时按照上述材料要求提供相关变更证明材料。往届生中无法在学信网完成学历在线验证的考生:需通过网上申请或现场申请的方式办理学历认证手续(具体申请方法可查询学信网相关指引)。由于学历认证办理周期较长,建议考生尽早启动认证流程,并在我校规定的材料提交截止时间前,将受理机构出具的《中国高等教育学历认证报告》扫描件发送至研招办指定接收渠道。(二)具有研究生学籍的考生目前已具有研究生学籍的考生(相关考生名单可参考对应附件),需在 2025 年 10 月 27 日前,将以下材料邮寄至我校指定地址:本人身份证复印件(需清晰可辨);由研究生学籍所在学校出具的同意报考 2026 年全国硕士研究生招生考试的证明文件(该证明文件须加盖学校校级培养管理部门公章,否则视为无效材料)。(三)报考 “退役大学生士兵” 专项计划的考生报考我校 “退役大学生士兵” 专项计划的考生,需按要求准备相关材料(材料压缩文件命名格式为 “退役大学生士兵 + 报名号 + 姓名”),并在 2025 年 10 月 27 日前,将材料发送至我校研招办指定接收渠道。2025-10-31 17:43:23
-
南开大学研考温馨提示| 考前小贴士篇一、赴考材料准备好了吗?1.准考证。进入考点大家都需要提供准考证,还没下载打印出来的同学抓紧了!凭网报用户名和密码登录中国研究生招生信息网 (网址:https://yz.chsi.com.cn/), 下载并打印《准考证》,具体步骤可参考《2025研考生请注意!11日开通《准考证》下载》。请注意准考证上不可以做任何标记。2.本人有效期内的身份证原件。如果身份证原件丢失请抓紧去派出所、火车站等补办一个临时身份证。3.符合规定的考试用品。包括:黑色字迹签字笔、铅笔、橡皮等,招生单位在准考证上注明所需携带的用具也记得带上哦。4.A4尺寸透明文件袋。考前请提前将上述材料装入透明文件袋(考生可自行准备,也可以使用考点统一发放的),统一带入考场。二、赴考线路弄清了吗?1.提前查询自己的考场信息。12月16日9时起,考生可登录“招考资讯网”(http://www.zhaokao.net), 通过考生编号和身份证号查询考试所在考点、考场号和座位号,注意不同考试科目的考场变化,避免走错考场影响考试。 南开大学考点1-105及155号考场位于津南校区公教楼A、B、C座;106-154及156号考场设于八里台校区二主楼。2.津南校区的考生可步行或自驾机动车从西门、东门、西北门入校,西南门仅供行人入校;八里台校区的考生可步行从东门、南门、西门、西南门入校,由于八里台校区停车位非常紧张,且考试楼附近不得停车,不建议考生自驾机动车入校。3.请注意提前通过地图了解考点具体位置、周边环境和赴考路途交通状况,提前规划路线,避免因交通等意外状况影响考试。 4.考点布局及餐饮、午间休息等信息均可点击推送查看:《研考温馨提示(二)|南开大学考点布局、餐饮、午间休息篇》三、入场流程熟悉了吗1.进入考场楼区域后,须首先通过人脸识别仪验证身份证原件并比对人脸,然后前往非考试用品放置处存放非考试用品及领取统一发放的透明文件袋(也可自行准备),然后前往安检区域接受安检,完成上述步骤后再进入考试楼。2.寄存物品和安检需要一定时间,请各位考生根据实际情况至少提前1小时到达考点并尽快完成入场步骤,避免在考试楼外逗留过长时间。3.考生尽量不要携带钥匙、磁卡、打火机以及金属手镯、戒指、项链等物品,不穿戴有金属装饰品的衣服、鞋帽、发卡等,避免反复安检,影响正常入场考试。4.注意,手机、手表(含智能手表)、智能产品(智能手环、眼镜等)、无线耳机等具有通讯功能的电子产品、无线电作弊器材、考试内容相关材料、管制器具等均属考试违规物品,不能带入考场。5.非考试用品存放、安检相关信息可点击推送查看:《研考温馨提示(三)| 人脸识别、非考试用品存放、安检篇》四、条形码粘贴说明了解了吗?1.报考南开大学的考生,考场会发放自命题答题纸让同学自行粘贴条形码,请核对好考生信息后再进行粘贴。2.具体粘贴步骤和要求可点击推送查看:《研考温馨提示(一)|南开大学2025年硕士研究生招生考试自命题科目答题纸条形码粘贴说明》2025-07-30 17:47:23
-
西南交通大学2026年硕士研究生招生网报信息存疑提示各位考生:2025 年 10 月 16 日至 27 日期间,每天 9:00-22:00,考生可登录 “全国硕士研究生招生考试网上报名平台” 完成正式报名操作。依据《西南交通大学 2026 年硕士研究生招生章程》及《西南交通大学考点2026 年全国硕士研究生招生考试网上报名公告》,我校已完成对网报数据的初步审核工作。现针对部分不符合我校报考条件或西南交通大学报考点(考点代码 5102)要求的考生,提示相关信息,恳请广大考生尽快登录研招网,再次核对个人报考信息,若存在问题及时修改。一、报考西南交通大学的网报信息提示(一)不符合我校报考条件的情况学习方式选择为非全日制,但报考类别存在疑问的考生,需重点关注相关要求。根据《西南交通大学 2026 年硕士研究生招生章程》中报考条件规定,非全日制培养方式仅面向在职且定向就业的考生招生,考生在网上报名时,“报考类别” 必须选择 “定向”。相关考生需及时核查个人报考信息,若报考类别不符合要求,需尽快修改。除上述情况外,其他不符合我校报考条件的考生,需仔细研读《西南交通大学 2026 年硕士研究生招生章程》中各专业具体报考条件,对照自身情况检查报考信息,对不符合要求的内容进行修改。(二)学籍学历校验未通过的处理办法学籍学历校验未通过的考生,需先核对并更正取得最后学历相关的 “学习形式、毕业学校、毕业年月、最后学历码、毕业证书编号” 等信息。若重新填报后,学籍学历校验仍未通过,需根据自身所属考生类型,准备对应材料(所有相关证明材料需合并为一个 PDF 文件,文件命名格式为 “学籍学历校验存疑 + 姓名 + 报名号”),并在 2025 年 10 月 27 日前提交。不同类型考生需准备的材料具体如下:应届本科毕业生:需准备身份证扫描件、从学信网下载的《教育部学籍在线验证报告》PDF 文档、已注册至大四上学期的学生证扫描件。往届本科毕业生:需准备身份证扫描件、从学信网下载的《教育部学历证书电子注册备案表》PDF 文档、毕业证书扫描件。若往届生无法在学信网完成学历在线验证,需申请学历认证,学历认证办理周期较长,建议考生尽早启动办理流程。自学考试和网络教育届时可毕业本科生:需准备身份证扫描件、专科阶段从学信网下载的《教育部学历证书电子注册备案表》、由自考准考证注册地自考办打印且加盖公章的考生考籍表及已修课程证明(或成绩单)。国(境)外学历考生:需准备身份证扫描件、国(境)外学校颁发的学位证书扫描件、《教育部留学服务中心国(境)外学历学位认证书》扫描件。更改过姓名或身份证号的考生:需准备身份证扫描件、记载本人曾用名和现用名的户口簿或公安机关出具的信息变更证明、往届生提供《教育部学历证书电子注册备案表》、应届生提供《教育部学籍在线验证报告》、往届生提供毕业证书扫描件、应届生提供学生证扫描件。(三)在籍研究生报考的材料要求在籍研究生报考我校,需准备以下材料:本人身份证(正反面)扫描件、所在培养单位出具的同意报考书面意见扫描件。材料需合并为一个 PDF 文件,文件命名格式为 “在籍研究生 + 姓名 + 报名号”,并在 2025 年 10 月 27 日前提交。(四)其他需提交验核材料的情况1. 本科毕业同等学力考生以本科毕业同等学力身份报考的考生,需选择《西南交通大学 2026 年硕士研究生招生专业目录》中明确标注可招收同等学力的专业(招生目录备注栏会注明同等学力加试科目)。除报考 125100 工商管理、125200 公共管理、125601 工程管理、125602 项目管理专业的考生外,其他同等学力考生需满足以下报考条件:①以第一作者身份,在报考专业领域的核心期刊上公开发表与报考专业相关的学术文章至少 1 篇;②补修 8 门及以上报考专业(领域)的本科主干课程,且成绩合格,需提供由补修课程高校教务部门出具并加盖公章的成绩单;③全国大学英语四级考试成绩达到 425 分及以上。符合条件的考生需将相关材料合并为一个 PDF 文件,文件命名格式为 “同等学力 + 姓名 + 报名号”,并在 2025 年 10 月 27 日前提交,已提交过材料的考生无需重复提交;不符合上述条件的考生,不允许报考我校。2. “退役大学生士兵” 专项计划考生报考 “退役大学生士兵” 专项计划的考生,需准备以下材料:本人身份证(正反面)扫描件、《入伍批准书》扫描件、《退出现役证》扫描件、《教育部学籍在线验证报告》。材料需合并为一个 PDF 文件,文件命名格式为 “退役大学生士兵 + 姓名 + 报名号”,并在 2025 年 10 月 27 日前提交,已提交过材料的考生无需重复提交。3. 单独考试考生“考试方式” 选择 “单独考试” 的考生,需提前准备以下材料的扫描件:①所在单位出具的同意报考定向培养的介绍信;②本人学历证书、学位证书;③有效身份证件;④两份由相关领域具有高级专业技术职称专家出具的推荐书(推荐书模板可从我校研招网 “资料下载” 栏目获取);⑤已发表的优秀论文或著作、获奖项目证书。考生需在网上确认期间上传上述材料,具体要求请关注后续发布的网上确认相关通知。二、选择西南交通大学报考点的网报信息存疑提示选择西南交通大学报考点且网报信息存在疑问的考生,需重点核对学籍学历信息。其中,学籍学历校验未通过的考生,需依据从学信网下载的《教育部学籍在线验证报告》(应届考生)或《教育部学历证书电子注册备案表》(往届考生),仔细核对个人网报学籍学历信息,若发现错误需尽快修改;若因身份证号或姓名变更导致学籍学历校验未通过,需提前准备公安机关出具的身份证号更改相关证明,以及《教育部学籍在线验证报告》(或《教育部学历证书电子注册备案表》),以备网上确认期间上传,具体要求请关注后续发布的网上确认相关通知。三、后续审核与注意事项我校会不定期更新本通知涉及的各类考生名单,建议各位考生密切关注通知动态,及时查看相关信息。本提示仅作为通知提醒使用,名单中涉及的考生需认真核对个人报名信息及自身条件,确认是否符合报考要求;受网报信息采集范围限制,部分不符合我校报考要求的考生可能未被列入名单,未出现在名单中的考生,不能代表网报信息完全无误,仍需仔细阅读招生章程、考点公告、网报公告,认真核对个人报考信息。我校会持续对考生报考信息进行审核校验,审核工作将延续至研究生入学后。考生需按要求完成报名,若因网报信息误填、错填或填报虚假信息,导致无法进行网上确认、参加考试、进入复试、获得录取资格或办理入学报到手续,相关后果均由考生本人承担。2025-10-31 17:48:36
-
苏州大学2026年MBA招生问答一、苏州大学MBA怎样报名?要参加哪些考试?是拿双证吗?首先,你需要到中国研究生招生信息网报名参加全国研究生招生管理专业联考,以此参加全国统一的初试。报名时间为2025年10月,考试时间则在2025年12月,具体的时间安排以官方公布的为准。如果你的初试成绩符合我校MBA初试成绩的基本要求,那么就可以参加我校组织的复试,预计复试时间在2026年3月或4月,具体的安排以我校研招办实际公布的信息为准。我校MBA是通过联考录取的,完成相关流程与步骤且达到毕业与授予学位条件后,你将能拿到毕业证和学位证。二、初试考什么?有大纲和参考书吗?苏州大学MBA有没有辅导班?初试科目包括管理类综合能力(199)和英语二(204),这是由全国统一组织考试。考生可依据自己的需求,在网上购买一些参考书目或者往年真题进行备考。我校MBA不设辅导机构,也不提供考前辅导服务。如果考生有需要,可自行联系并选择正规的辅导机构。三、非全日制研究生和全日制研究生有什么区别?苏州大学MBA学生均为非全日制录取,不享受学校相关的奖励、助学金,学校也不会统一安排住宿,户籍、人事档案、组织关系等均不会转入我校。不过,学院针对一志愿报考我校的研究生,设立了“统考奖学金”;同时,在校MBA学生参加校内相关学科竞赛,也会获得相应的奖学金;参与海外游学同样会得到一定的奖学金支持。我校MBA非全日制毕业生同样具有毕业证书和学位证书,其学历证书与全日制研究生具有同等的法律地位和效力。这里需要强调的是,非全日制仅仅指的是学习方式,并非学历类型。四、苏州大学MBA学费多少?我校MBA学费总额为20.4万元人民币,分3年支付;基本学制为3年,最长不超过5年。具体的收费标准以当年招生简章为准。五、苏州大学MBA报考的学历和工作年限要求是?到2026年9月份入学前,需满足以下条件之一:大学本科毕业后具有3年或3年以上工作经验,或获得国家承认的高职高专毕业学历后具有5年或5年以上工作经验,或已获得硕士或博士学位并具有2年或2年以上工作经验。具体来说,高职高专毕业证时间应在2021年9月之前,本科毕业证时间应在2023年9月之前,硕士及以上毕业证时间应在2024年9月之前,满足这些条件即可报考。我们只审核毕业时间,如果因为工作调整暂无工作单位,也同样可以报考。六、只有毕业证,没有学位证(学士学位)可以报考吗?可以报考。七、如果有入伍经历,有专项报考吗?苏州大学MBA没有专项报考设置,但如果符合教育部相关加分要求或其他政策要求的,可以加分。八、苏州大学MBA有提前面试吗?根据相关要求,我校没有提前面试环节。从近几年的报考预录取情况来看,考生需要把更多的精力放在考研初试上。我校近三年一志愿达国家线录取率达到了100%(有个别考生因为个人原因放弃参加复试,并非被淘汰)。九、苏州大学MBA毕业率高吗?在课程学分方面,二十多年来只有极个别学生因为没有完成课程学分而未能毕业。在毕业论文方面,的确存在非常少的同学在五年学制内没能毕业,主要原因包括学生因为个人原因在开题、中期以后几乎放弃了论文的撰写,导致论文中断,最终放弃。换句话说,只要个人态度相对端正,在导师的指导下认真撰写论文,顺利毕业并获得学位通常都不会有什么问题。十、授课方式是什么?授课地点在哪里?我校MBA的授课方式为线下面授,授课地点位于苏州大学天赐庄校区的东区。我校MBA在寒暑假、国家法定节假日期间不安排上课,课程主要安排在前三个学期。寒暑假以外,平均每个月上课6天左右,第四个学期会有极少的课程安排,第四五六学期主要用于完成毕业论文。目前有两种班型可供选择,一种是周末上课,另一种是频次稍少一些的相对集中班,即2 - 3周上一次课,每次三天(周五、周六、周日),没有集中授课模式。具体的课程安排以实际课表为准。2025-08-01 16:50:12
-
2026研招统考网报开始,18个常见问题助你顺利报名根据《2026 年全国硕士研究生招生工作管理规定》的相关要求,2025 年 10 月 16 日至 27 日期间,考生可登录中国研究生招生信息网开展研招统考网上正式报名工作,每日报名开放时间为 9:00—22:00。一、研招统考网报核心步骤研招统考网报主要分为以下两个关键步骤:(一)填写考生个人基础信息(二)填写报考院校及专业相关信息特别提示:文中涉及的操作界面截图仅为参考示例,实际报名页面请以网报系统实时显示为准。建议考生提前登录学信网,确认个人账号状态是否正常,同时进入 “学信档案” 板块,仔细核实学历(学籍)信息的准确性,避免因信息错误影响报名进程。此外,考生可参照《2026 年统考考生需准备的网报信息》清单,将个人各类信息提前整理至 Word 或 Excel 文档中,并妥善保存电子版文件,以此规避因网络不稳定导致的网页过期、已填报信息保存失败等问题。需要注意的是,预报名阶段已成功提交报名信息的考生,其报名数据依然有效,无需在正式报名阶段重复操作。所有已完成报名的考生,可随时登录网报平台查看个人报名信息,并下载报名信息表留存。为帮助广大考生顺利完成网上报名,本文整理了 18 个报考过程中常见的问题,逐一进行详细解答,供考生参考。二、报名资格相关问题1. 什么是 “同等学力”?它与同等学力申硕有何区别?同等学力指的是考生未取得国家承认的相应层次学历,但已具备同层次的学力水平,经初步认定后可视为同等学力。例如,在考研报名中,获得国家承认的高职高专毕业学历后满 2 年(含 2 年)以上的人员,以及国家承认学历的本科结业生,均可按本科毕业生同等学力身份报名参加考试,报名渠道为全国硕士研究生招生考试网上报名平台。同等学力申硕则是指具有研究生毕业同等学力的人员,可依据《国务院学位委员会关于授予具有研究生毕业同等学力人员硕士、博士学位的规定》中的具体要求与实施办法,向相关学位授予单位提出硕士学位申请。申请人需通过国家组织的全部考试,并完成学位论文答辩,方可获得国家承认的硕士学位,其报名平台为全国同等学力人员申请硕士学位管理工作信息平台。2. 推免生是否还能参加统考?已被招生单位录取的推免生,不得再报名参加当年的全国统一考试及单独考试。若推免生在规定日期截止前未被招生单位录取,其推免资格将自动失效。三、填写考生信息相关问题3. 毕业后修改过姓名、证件号码,如何进行网报?(1)考生需使用当前有效身份证件上的姓名及证件号码进行注册报名。若因填写无效身份信息导致无法参加考试或录取,相关后果由考生本人承担。(2)若符合报名要求的最后学历对应的是考生的曾用名或曾用证件号码,那么学历(学籍)校验环节可能会出现不通过的情况。需要说明的是,网上校验结果仅作为参考,考生最终是否具备报考资格,由报考点及招生单位根据相关文件规定进行审核确定。未能通过学历(学籍)网上校验的考生,需在招生单位规定的时间内完成学历(学籍)核验工作,并根据报考点及招生单位的要求提供相应的核验材料,具体的时间节点和材料要求请咨询相关单位。4. 如何填写考生户口和考生档案相关内容?考生需按照个人实际情况如实填写户口及档案相关信息,若存在疑问,可查阅招生单位发布的招生简章,或直接向招生单位咨询确认。5. “考生来源” 与 “获得符合报考条件的最后学历的学习形式” 之间有何关联?当 “考生来源” 选择 “普通全日制应届本科毕业生” 时,“获得符合报考条件的最后学历的学习形式” 必须选择 “普通全日制”;当 “考生来源” 选择 “成人应届本科毕业生” 时,“获得符合报考条件的最后学历的学习形式” 必须选择 “成人教育”;其他情况请考生根据自身实际情况如实填写。6. 如何正确选择考生来源分类?考生来源共设有多个选项,包括普通全日制应届本科毕业生、科学研究人员、高等教育教师、中等教育教师、其他在职人员、成人应届本科毕业生以及其他人员等。其中,自学考试、网络教育、开放教育录取当年入学前可毕业的本科生,需选择 “其他人员”;其他已毕业人员需结合自身实际情况选择,若没有完全匹配的信息,在职人员可选择 “其他在职人员”,非在职人员则选择 “其他人员”。若仍有疑问,建议联系报考点和招生单位进行咨询。7. “符合报考条件的最后学历毕业学校” 下拉菜单中无匹配选项,该如何处理?考生可选择下拉菜单中的 “其他” 选项,随后在对应的输入框中手动填写毕业学校的完整名称。8. 如何填写符合报考条件的最后学历证书编号?往届生需按照毕业证书上标注的 “证书编号” 如实填写(可登录学信档案查询并验证本人学籍或学历信息);普通全日制应届本科毕业生及成人应届本科毕业生无需填写该字段。国外留学生需填写教育部留学服务中心认证的国外学历学位证书认证书编号,旧版认证书编号样式为 “教留服认美 [2010] 00001 号”,新版认证书编号样式为 “120190000001”,填写时务必确保与认证书上的编号完全一致。9. 全国硕士研究生招生考试中,国外学历(留学生学历)、港澳台学历等出现校验不通过的情况,该如何解决?国外学历(留学生学历)、港澳台学历等无法通过网报系统进行自动校验。未能通过学历(学籍)网上校验的考生,需在招生单位规定的时间内,按照要求完成学历(学籍)核验,根据报考点及招生单位的具体要求提供相应的核验材料,详细的时间安排和材料规范请咨询相关单位。四、填写报考信息相关问题10. 网报期间,已填写的报名信息是否可以修改?网报期间,考生可登录网报系统,对已填写的报名信息进行修改或重新填报(使用已注册的报名账号登录即可,无需重复注册),每名考生最终只能保留一条有效报名信息。网报截止后,将无法再对报名信息进行修改或重新填报。特别提醒:(1)报名信息提交并生成报名号后,若需修改招生单位、报考点、考试方式及专项计划等关键信息,需在网报期间先取消已填报的报名信息(无论是否已支付报名费),之后重新进行报名并完成报名费支付。重新报名后,原报考点信息将不会保留,由于部分报考点考位有限,建议考生谨慎操作;截至 2025 年 10 月 27 日统考网报结束前取消报名的,以及因系统或网络问题导致同一订单号或报名号重复支付的情况,由研招网统一安排退费。(2)网报信息中的姓名、证件类型、移动电话等字段,均从考生的实名注册信息中获取,若需修改这些信息,需返回实名注册模块进行调整,修改完成后退出系统并关闭浏览器,重新登录网报系统继续填写其他相关信息(若已完成考生信息或报考信息的填写,需同步更新至网报系统后方可生效)。11. 报名费是否必须通过网上支付?是的,考生必须在网上报名期间完成报名费的网上支付,未成功支付报名费的,报名视为无效,后续将无法进行网上确认及参加考试。12. 填报过程中,发现网报系统中的考试科目数据与学校公布的不一致,该怎么办?遇到此类情况,考生需及时与招生单位取得联系,进行信息确认,避免因科目信息错误影响考试。13. 报考类别分为哪几类?有哪些注意事项?考研报考类别主要分为定向就业和非定向就业两种:(1)定向就业的硕士研究生,需按照定向合同约定的单位就业,已有工作单位的考生通常选择此类报考类别。定向就业的考生需在被录取前,与招生单位、用人单位三方签订定向就业合同。参加单独考试(报考面向残障考生单独考试的除外)的考生,只能被录取为回原单位定向就业的研究生。(2)非定向就业的硕士研究生,毕业后将按照本人与用人单位双向选择的方式落实就业,可自主选择就业单位,应届毕业生及尚未落实工作单位的考生通常选择此类报考类别。注意:原则上,招生单位的非全日制硕士研究生仅招收在职定向就业人员。请考生务必认真查阅招生单位发布的网报公告及招生简章,按照要求选择报考类别。14. 报考点和报考单位有何区别?报考点是负责为考生办理网上确认手续、安排考场、组织考试的地点,考生在符合相关规定的前提下,可根据自身情况选择适合的报名考试地点,一般遵循就近原则。若考生不在户籍地参加考试,需提前关注当地报考点发布的具体要求。报考单位指的是考生所报考的院校或科研院所,每名考生只能选择一个报考单位。关于具体的报名要求、考试内容、初试及复试成绩查询、复试实施细则等重要信息,均需以招生单位发布的公告为准。15. 支付报名费时有提示 “报考点人数已满”,该如何完成交费?部分报考点会对报考人数进行限制,若支付时系统提示 “报考点人数已满”,则无法继续在该报考点完成交费。此时,考生需先取消已有的报名信息,之后重新填写报考信息,并选择其他尚有考位的报考点进行报名交费。16. 选择报考点时存在疑问,该如何解决?若在选择报考点过程中有疑问,考生可查阅报考点所在省级教育招生考试机构及报考点发布的网报公告,也可直接向省级教育招生考试机构和报考点咨询。17. 如何在研招网查看网报期间招生单位、报考点发送的消息?若招生单位通过研招网向考生发送消息通知,考生可使用报名账号登录研招网,在相应板块查看网报期间招生单位、报考点发送的各类消息通知。若招生单位采用其他方式发送消息,具体的查看方式请联系发送通知的单位进行确认。五、网上支付及退费相关问题18. 2026 年度统考硕士报名费退费有哪些注意事项?截至 2025 年 10 月 27 日统考网报结束前取消报名的,以及因系统或网络原因导致同一订单号(或报名号)重复支付报名费的,由研招网统一安排退费。若存在未进行网上确认、未通过网上确认等其他情况,是否予以退费由报考点所在的各省级教育招生考试机构根据相关规定确定,建议考生查看省级网报公告中的相关说明。若有疑问,可联系报考点所在省级教育招生考试机构咨询。上述符合退费条件的订单,退费工作将于本年度 11 月至 12 月期间开展,预计最晚于 12 月底前完成。在上述退费范畴内的考生,无需自行申请退费,耐心等待即可,感谢各位考生的理解与支持!考生注意事项:退费款项将原路返还至考生报名支付时使用的支付宝账户或银行卡,建议考生确保该账户处于有效状态,切勿注销交费账户。六、温馨小贴士考生可通过以下方式使用微信绑定学信网账号,及时接收各类重要消息提醒:学历(学籍)校验结果、交费结果、确认结果通知,以及各相关单位(省(区、市)教育招生考试机构、招生单位或报考点)发送的消息提醒等,具体内容请以网报系统内实际显示为准。请务必关注学信网服务号,之后方可进行账号绑定操作,绑定方法如下:方法 1:进入学信网服务号,在 “帮助中心 - 绑定学信网账号” 菜单栏中,点击进入绑定页面,按照提示完成操作。方法 2:若在网报过程中遇到其他问题,可在学信网服务号的帮助中心菜单中选择 “问题咨询”,通过搜索问题关键词获取解答,大部分常见问题均可在此得到解决。最后,祝愿各位考生报考顺利、考试顺利、成功上岸!2025-10-31 17:45:10
-
哈尔滨工业大学2025年硕士研究生招生考试网上确认常见问题1、考生不进行/未通过网上确认能否参加考试?考生不进行/未通过网上确认不能参加考试。研招统考网上确认时间由各省级教育招生考试机构确定并公布。请考生及时关注报考点及其省级教育招生考试机构发布的网报公告和通知,参加网上确认。所有考生(不含推免生)均应当在规定时间内在网上核对并确认其网上报名信息,逾期不再补办。2、网上确认时间已过,还能上传材料吗?网上确认时间已过,考生不能再进行操作。所有考生(不含推免生)均应当在规定时间内在网上核对并确认其网上报名信息,逾期不再补办。网上确认时间由各省级教育招生考试机构确定并公布。3、考生如何申请报考费退费?截止2024年10月28日统考网报结束前取消报名的、由于系统或者网络原因造成的同一订单号(或报名号)重复支付的,由研招网统一安排退费。如未进行网上确认、网上确认审核不通过等其他情况,由报考点所在各省级教育招生考试机构确定是否予以退费,建议查看省级网报公告相关说明。如有疑问,请联系报考点所在省级教育招生考试机构咨询。退费处理将于本年度12月进行,预计最晚于12月底前完成,请耐心等待,感谢理解和支持!考生注意事项:退费款项将原路返回你报名支付时使用的支付宝账户或者银行卡,请保证账户的有效状态,切勿注销交费账户。4、网上确认时,如何确定具体考试地点?具体地址请以准考证显示为准。如有疑问,请联系报考点具体咨询。5、网上确认一直是“待审核”怎么办?考生按照报考点要求将所有材料提交后,报考点会在规定的时间内进行审核。考生网上确认的具体材料要求、材料提交时间、报考点审核时间等请查看报考点公告。如有疑问,可咨询报考点。6、网上确认期间身份证有效期比对不通过如何解决?网上确认时考生需填写身份证有效期,系统将进行比对。若比对未通过,待审核状态的考生,请关注报考点审核结果,后续请按照报考点的具体要求,上传相关身份证信息以供审核。网上确认结果以报考点审核结果为准,如有疑问可联系报考点咨询。2025-07-30 10:37:06
-
问2026年全国硕士研究生招生考试首都经济贸易大学网报公告根据教育部《2026年全国硕士研究生招生工作管理规定》(教学〔2025〕2号)、《2026年全国硕士研究生招生考试报名公告》以及《北京市2026年全国硕士研究生招生考试网上报名公告》等文件精神,结合首都经济贸易大学(以下简称“我校”)硕士研究生招生工作的实际情况,特制定本报考公告,现将相关事项通知如下。一、报考资格要求(一)基本报考条件报考我校硕士研究生的考生,必须同时满足教育部、北京市教育招生考试机构在相关公告中明确的报考资格,且符合我校及所选报考点的具体要求。考生需主动、细致地查阅我校研究生院招生动态栏目发布的各类报考资讯,重点研读《首都经济贸易大学2026年硕士研究生招生简章》、硕士研究生招生专业目录与招生计划,以及其他相关的通知公告和专业招生简章。在确认自身完全符合报考条件后,方可进行志愿填报操作。若考生因不符合报考条件及政策要求,或因网报信息填写失误、提交虚假信息及材料,抑或是未按规定提交所需材料,导致后续无法完成网上确认、无法参加初复试或录取资格被取消等情况,所有后果均由考生本人自行承担。(二)报考点选择规范应届本科毕业生通常应选择就读院校所在地省级教育招生考试机构指定的报考点,成人高校应届本科毕业生也可选择其教学点所在地省级教育招生考试机构指定的报考点;非应届考生则需选择工作单位所在地或户籍所在地省级教育招生考试机构指定的报考点。需要特别注意的是,若招生单位要求使用画板类工具、非常规考试用纸,或初试科目中有单科目考试时长超过三小时的情况,将由招生单位统一为该专业报考考生组织考试,我校报考点不接收此类考生报名,考生需提前查阅招生单位发布的网报公告确认相关要求。依据教育部及北京市招生考试委员会的相关文件规定,以下考生可选择“(1167)首都经济贸易大学报考点”进行报考:1. 报考我校“(10038)首都经济贸易大学”与“(89952)长江商学院”,且就读院校位于北京市的应届本科毕业生,涵盖普通高校、成人高校、普通高校举办的成人高等学历教育等各类应届本科毕业生;2. 所有报考我校单独考试的考生;3. 其他报考我校“(10038)首都经济贸易大学”与“(89952)长江商学院”的考生,需满足户口在京或工作地在京的条件,具体为:考生需持有北京市户籍,或在报名当年1月至9月期间,在北京市连续缴纳6个月及以上社会保险(含基本养老保险或基本医疗保险,补缴的社会保险不予认可);4. 报考北京市外招生单位的我校应届本科毕业生,其中报考京外军事院校的考生,须选择1161北京信息科技大学报考点。对于报考我校的北京市内高校二学位(或辅修学位)考生,若能提交“证明考生在读二学位身份的学生证及所在院校同意报考的材料”,可允许其在京报考,具体要求如下:(1)2026年毕业(与2026年普通应届生毕业时间一致)的二学位考生: 以第一个学历报考的,须以往届生身份报考。若符合上述第3条中在京报考的条件,可直接选择我校报考点;若不符合,则需在网上确认时上传“在读二学位学生证及所在校同意报考证明”等材料,方可选择我校报考点;(2)以第二个学位报考的,须以应届生身份报考,网上确认时需上传“在读二学位学生证及所在校同意报考证明”等材料,方可选择我校报考点。2026年无法毕业的二学位考生,须使用第一个学历以往届生身份报考。若符合上述第3条在京报考条件,可直接选择我校报考点;若不符合,需在网上确认时上传“在读二学位学生证及所在校同意报考证明”等材料,方可选择我校报考点。除上述明确列出的情况外,其他考生不得选择我校报考点。关于报考点选择的其他具体要求,考生可查阅《北京市2026年全国硕士研究生招生考试网上报名公告》附件1中的相关内容。我校报考点在网上确认阶段,将联合北京市公安局、人力社保中心等部门开展数据核查工作。对于不符合我校报考点选择要求的考生,我校将不予确认,由此产生的一切后果与损失由考生本人承担。二、学制、学习方式与学费标准我校硕士研究生基本学制为2年,最长学习年限为5年。特别说明:各专业具体招生人数以我校研究生院官网最终公布的信息为准;课程具体上课时间以当年发布的正式课表为准。三、报名流程安排全国硕士研究生招生考试报名包含网上报名和网上确认两个关键阶段。所有考生均需登录指定报名平台完成信息填报与费用支付,并严格按照所选报考点的公告要求完成网上确认手续。报考我校但选择北京市外考点的考生,需格外关注所选报考点发布的各类通知公告。(一)网上报名环节网上预报名时间为2025年10月10日至10月13日,每日9:00至22:00;正式网上报名时间为2025年10月16日至10月27日,每日9:00至22:00。1. 网上报名时,考生必须认真填写个人信息,仔细核对姓名、性别、民族、身份证号、报考类别及考试科目等核心信息。报名期间,考生可修改网报信息或重新填报,但每位考生最终仅能保留一条有效报名信息,报名截止后将无法修改或重新填报。2. “报考单位”“报考点”“考试方式”这三项关键信息,在考生提交报考信息后,无论是否已支付初试费用,均不可修改。若确需修改,须在网上报名截止前取消已填报的信息,重新完成报名并支付费用。3. 考生需妥善保管报名平台的用户名、报名号及密码,后续打印准考证等操作均需使用这些信息,我校不提供该平台登录信息的查询服务。4. 报考我校非全日制硕士研究生及单独考试的考生,在“报考类别”一栏必须选择“定向就业”,并在报名系统中准确填写定向就业单位名称,否则报名将视为无效。5. 考生需准确填写“通讯地址”“固定电话”“移动电话”“户口及档案所在单位名称、地址和邮编”等信息。其中,移动电话需在2025年10月至2026年9月期间保持畅通,确保相关通知能及时送达;“出生日期”需与身份证号中的出生日期完全一致,并以身份证信息为准;户口及档案所在地地址中的省市名称必须填写全称。6. 网报信息中“学历证书和学位证书编号”的填写需严格遵循以下规则: 毕业及学位证书编号应按照证书上的“证书编号”如实填写,也可通过高等教育学生信息网查询对应的学历或学位在线验证报告获取编号;普通全日制应届本科毕业生、成人应届本科毕业生无需填写;2026年入学前可取得国家承认本科毕业或学位证书的自学考试、网络教育本科生无需填写。7. 在境外获得学历或学位的考生,其学历学位证书须经教育部留学服务中心认证,证书编号填写认证书上的认证编号;境外就读尚未取得认证书的考生,需在备注中注明“留学生”字样,并提交在读证明,录取后报到时必须提交认证书,否则将取消录取资格。8. 网报期间,报名系统将自动对考生的学历或学籍信息进行网上校验,考生可登录系统查询校验结果。为确保校验顺利通过,建议考生提前登录高等教育学生信息网查询本人学历学籍信息。9. 未通过学历学籍网上校验的考生,须在2025年10月31日前,按照我校要求完成学历学籍核验工作。10. 因更改姓名、身份证号等原因导致学历学籍校验未通过的考生,在网上确认时需额外上传包含更改记录的户口本,或公安机关出具的明确信息变更时间的证明,同时提交学信网出具的学籍在线验证报告,供报考点核查。已被我校录取的推免生,不得再报名参加当年的全国硕士研究生统一考试及单独考试。服役期间获得三等战功及以上、二等功及以上奖励,或二级及以上表彰,且符合硕士研究生报考条件的退役人员,可申请免初试攻读硕士研究生。符合条件的考生需在教育部规定的全国统考报名时间内,登录免初试攻读研究生信息公开暨管理服务系统完成报名,逾期将无法补报。选择“(1167)首都经济贸易大学”作为报考点的考生,在提交网报信息后,须于2025年10月27日22:00网上报名截止前,通过网上支付方式缴纳初试费用。缴费成功后,还需在报考点规定时间内完成网上确认,否则报名无效。初试费用需在网上报名期间缴纳,逾期不接受补缴费。为预留信息修改或重新报名的时间,建议考生在2025年10月23日前完成网上报名操作。(二)网上确认环节根据北京市统一部署,2026年全国硕士研究生招生考试“(1167)首都经济贸易大学报考点”将全面实行网上确认方式,相关安排如下:1. 本报考点的网上确认具体时间,将依据北京教育考试院的统一安排另行通知。届时考生可通过手机、电脑等设备完成信息确认,务必密切关注我校报考点发布的“网上确认须知”。2. 符合我校报考要求及所选报考点规定的考生,均需完成网上确认手续。对于不符合我校报考点选择条件的考生,我校将不予确认;未参加网上确认或确认未通过的考生,无法参加后续考试。未在规定时间内完成网上确认,或因个人原因未通过审核导致报名信息无效的,相关后果由考生本人承担。3. 考生在网上确认时,需积极配合报考点工作人员的核验工作,按要求提交有效居民身份证、学历学位证书(应届本科毕业生提交学籍在线验证报告或学生证)等材料,并认真核对、确认本人网上报名信息。若填报信息与报考条件不符,将不允许参加考试。报名信息经考生确认后,一律不再修改,因填写错误引发的一切问题由考生自行负责。4. 特别提醒:只有完成网上报名和网上确认两个环节的考生,方可参加硕士研究生招生考试。考生在网上确认过程中如遇到问题,应主动与所选报考点联系咨询。5. 选择我校报考点的考生,需提前准备以下材料(最终以网上确认考生须知为准): 应届毕业生需准备:①本人有效居民身份证;②学籍在线验证报告或注册完整的6学期学生证。6. 其他考生需准备:①本人有效居民身份证;②学历学位证书原件,学历学籍校验未通过的考生还需提供学信网的学籍在线验证报告、学历证书电子注册备案表或学历认证中心出具的学历认证报告;③北京市居民户口簿原件,或2025年1月至9月期间在京连续缴纳6个月及以上基本养老保险或基本医疗保险的缴费证明(补缴无效),考生需提前办理北京市社会保险个人权益记录(参保人员缴费信息);④在校研究生报考的,需在报名前征得所在培养单位同意,网上确认时提交校级培养单位出具的同意报考证明。四、准考证打印事宜考生通过报考点网上确认后,可在考试前10天左右(具体时间以报名平台通知为准),使用网报用户名和密码登录报名平台,自行下载并打印准考证。准考证需使用A4幅面白纸打印,正、反两面在使用期间不得涂改或书写。考生参加初复试时,须同时携带打印的准考证和有效居民身份证。我校不另行邮寄纸质准考证。五、其他重要事项(一)考试费用说明1. 根据《北京市发展和改革委员会、北京市财政局关于部分高等教育招生考试收费标准的函》(京发改〔2012〕1358号)文件规定,在京报考硕士研究生的考生,需缴纳初试费138元/人;我校作为招生单位,可向进入复试的考生(含初试合格考生和免试生)收取复试费100元/人。2. 已通过网上确认的考生,因考务组织程序已启动、考试资源已安排,所缴纳的初试费一律不予退还。在报名过程中取消报考信息、重复缴费、未进行网上确认或确认未通过的考生,其缴纳的初试费将由报名平台对账结算后统一退费,预计于2025年12月底退还至考生缴费时使用的支付账户。为确保退费顺利,考生请勿注销支付账户,若遇到退费问题请及时与报名平台客服联系。(二)合理便利申请通道在京报名参加全国硕士研究生招生考试的残疾人等特殊群体考生,可申请考试期间的合理便利。考生需在我校报考点网上确认结束前,按要求提交申请材料。我校报考点对申请材料进行初审后,将意见上报至北京市教育考试院研招办。考试院会联合相关职能部门对考生情况进行联合评估,确定可提供的合理便利事项,再由我校将结果告知考生。相关考生请及时关注我校发布的“网上确认考生须知”。(三)其他注意事项1. 由于报名网站系统短期内无法提供考生个人联系方式下载功能,我校无法通过短信形式发送相关通知。考生需主动、定期浏览报名网站及我校研究生招生信息网的通知公告,避免因信息遗漏造成损失。我校研究生招生办公室会通过官方微信公众号推送相关信息,考生务必关注该公众号。同时,考生需主动了解考试安排、入场要求等事项,保持通信畅通,积极配合完成各项工作。2. 考生须使用当前合法有效的姓名及证件号码进行报名注册,不得为通过学籍学历校验而使用曾用名或旧证件号码报名。自报名开始至入学办理学籍期间,考生不得修改姓名、身份证号、民族等身份信息,若因此类修改导致录取或入学手续办理受阻,后果由考生自行承担。3. 本公告未尽事宜,均以教育部及北京市发布的相关工作文件为准。2025-11-18
-
问河南省2026年全国硕士研究生招生考试网上确认公告依据教育部发布的《2026年全国硕士研究生招生工作管理规定》,所有已完成网上报名的考生,均须按要求办理网上确认手续。为保障各位考生顺利完成相关流程,现将河南省2026年研考网上确认的具体安排详细告知如下:一、网上确认关键时间节点本次研考网上确认工作,全省设定统一时间段,为2025年10月31日至11月5日。各环节具体时间划分如下:10月31日9:00起,考生可开始上传各类审核材料,材料上传的截止时间为11月4日18:00;对于审核结果显示“未通过”的考生,补充完善材料的最终时限为11月5日中午12:00,逾期将无法提交。请各位考生务必高度重视,在上述规定时间内登录“中国研究生招生信息网”(简称“研招网”)完成全部确认操作。若未在指定时段内参与网上确认,或确认申请未通过审核,将失去本次考试资格。在网上确认操作过程中,若遇到系统操作、材料上传等各类问题,考生可直接联系所选择的报考点进行咨询,各报考点联系方式可查阅《河南省2026年研考网上确认报考点咨询电话一览表》。二、网上确认需提交的材料清单(一)所有考生必传材料1 近期拍摄的免冠、无化妆彩色证件照,背景需为白色或蓝色,此照片将用于准考证制作;2 本人手持身份证拍摄的照片,背景统一为白色;3 学历证书与学位证书的个人信息页照片,仅取得学历证书未获学位证书的考生,只需上传学历证书相关页面。特别说明:2026年普通高校应届本科毕业生(包含以第二学士学位应届本科学历报考的考生),仅需提交上述第1、2两项材料,无需上传学历学位证书。(二)特定考生附加材料1 往届生、成人高校及普通高校成人高等学历教育应届本科毕业生、自学考试和网络教育届时可毕业本科生,以及以往届生身份报考的第二学士学位应届本科毕业生,需根据自身情况补充以下材料:(1)户籍所在地为报考点所在地区的考生,需上传居民户口簿首页(须包含公安部门盖章页面)及个人信息页的照片,且个人信息页户号需与首页一致;若为集体户口,仅上传个人信息单页照片即可;(2)户籍不在报考点所在地的考生,需提供报考点所在地区近六个月连续缴纳社保的证明照片,如《河南省社会保险个人参保证明》《河南省社会保险个人权益记录单》等。考生可通过“豫事办”APP、河南社保APP及微信小程序等官方渠道查询并下载社保证明。2 正在攻读研究生学位的考生,需上传所在研究生培养单位出具的同意报考证明材料照片。3 姓名或身份证号与所上传证件信息不一致的考生,需提交公安部门开具的身份信息变更证明照片,或包含更改记录的户口簿相关页面照片。4 各报考点根据实际工作需要,要求考生额外提交的其他相关材料。三、网上确认操作规范与要求(一)材料上传格式规范考生上传材料时,必须严格遵循“研招网”网上确认系统的各项规定,确保图像的大小、尺寸、格式均符合系统要求。尤其需要注意的是,准考证所用照片必须真实反映考生近期相貌,严禁使用PS、美颜、滤镜等图像处理软件进行修饰,不得对人脸特征(如疤痕、痣、发型等)进行技术修改,拍摄时不得化妆,不得佩戴眼镜、隐形眼镜及美瞳,也不得使用已有的照片翻拍生成。重要提醒:系统将自动比对准考证照片与公安部身份证照片库、教育部学历(学籍)照片及考生上传的手持身份证照片信息,不符合要求的照片将无法通过系统审核。若对准考证照片进行编辑处理,可能导致考试入场时人脸识别无法通过,进而影响正常考试、录取及毕业环节,请考生务必谨慎对待。(二)材料真实性要求考生需按要求提交真实、有效的材料,对于学历、身份等关键信息存疑的考生,报考点将通知其到现场进行人工核验。一经发现存在伪造、变造证件的行为,报考点将立即向公安机关报案。河南省教育考试院将通过公安户籍系统、社保信息平台等官方渠道,对考生提交的户籍、社保等信息进行核查,凡提供虚假材料的考生,将直接取消其报名及考试资格。(三)残疾考生便利申请依据《无障碍环境建设法》《残疾人教育条例》及全国硕士研究生招生考试组织规则,参照《教育部 中国残联关于印发〈残疾人参加普通高等学校招生全国统一考试管理规定〉的通知》(教学〔2017〕4号)相关要求,符合条件的残疾考生若需在考试期间获得必要的支持条件及合理便利服务,须在网上确认期间向所选择的报考点提出申请,并按报考点要求提交相关证明材料。四、其他重要注意事项1 考生需充分考虑网上确认期间可能出现的审核不通过、需补充材料等情况,合理规划材料准备及上传时间,避免因临近截止时间导致无法完成确认。材料提交后,应随时关注报考点反馈的审核结果,若对审核结果有异议,需及时与报考点沟通咨询。2 未参与网上确认或确认未通过的考生,已缴纳的报名费将由“研招网”统一退回至原支付账户,请考生在此期间不要注销支付账户。退费工作预计于2025年12月底完成,有关退费的具体问题,可联系“研招网”客服,咨询电话为010-67410388。已通过网上确认的考生,报名费不予退还。3 考生应定期通过“研招网”、河南省教育考试院官网、报考点及招生单位的官方网站、微信公众号,以及手机短信等渠道,查询相关通知公告,主动了解网上确认、考试安排等重要信息,并积极配合完成各项工作。4 初试前10天左右,考生需登录“研招网”自行下载并打印《准考证》。打印时需使用A4幅面白纸,《准考证》正、反两面在使用期间均不得涂改或书写任何内容。考生参加初试及复试时,须同时出示下载打印的《准考证》及有效居民身份证,初试具体地点以准考证标注信息为准。2025-11-18
-
问2026年全国研究生考试阜新市网上确认公告一、网上确认关键时间节点请各位考生务必牢记以下时间要求,逾期将无法提交相关材料,后果自行承担:1. 个人材料首次上传时段:2025年11月1日上午8点至11月5日下午4点;2. 补充材料截止时间:针对审核未通过的情况,考生需在2025年11月5日下午5点前完成材料补充提交。二、网上确认登录入口说明已成功完成研考报名费用缴纳的考生,可通过指定网络渠道登录确认系统,按提示上传个人相关材料。考生需通过研招网专属入口进入网上确认页面操作。三、网上确认材料上传规范不同类型考生需根据自身情况上传对应材料,所有材料均需保证真实有效、清晰可辨,具体要求如下:(一)全体考生必传基础材料无论考生报考类型如何,均需上传两类核心照片材料,分别为准考证标准证件照及本人手持身份证拍摄的照片,具体规格要求如下:1. 准考证证件照规范照片需为考生近三个月内拍摄的正面免冠彩色头像照,拍摄时需保持无妆状态,背景统一采用白色,此照片将用于研考准考证制作;文件格式仅支持jpg或jpeg,建议文件大小控制在10M以内,照片宽高比例需严格遵循3:4的标准;人像需处于照片水平居中位置,头部姿态要求端正,人脸的水平转动角、倾斜角及俯仰角误差均不得超过10度。眼睛所在位置与照片上边沿的距离,需保持在图像总高度的30%至50%之间,确保头像左右对称;头部及肩部在照片中呈现的比例不得小于2/3,拍摄时需保证双眼自然睁开并平视镜头,双耳对称露出,嘴唇自然闭合,左右肩膀保持水平状态;面部不得有任何遮挡物,头发需梳理整齐,避免遮挡脸部、眼睛、眉毛、耳朵,也不得因头发造型在面部形成阴影,确保五官完整显露;拍摄时光线需均匀柔和,避免在脸部、鼻部出现反光、高光或光斑,同时要杜绝阴影、红眼等问题影响照片质量;照片需真实反映考生近期相貌,拍摄时不得佩戴眼镜、隐形眼镜及美瞳,且禁止化妆;严禁使用PS等图片编辑软件对照片进行任何修改,不得对人像特征(如疤痕、痣、发型等)进行技术处理,也不允许通过翻拍纸质照片获取电子图像,照片方向需正确,避免出现水平翻转情况。2. 手持身份证照片拍摄要求照片整体方向需正确,身份证上的文字方向需清晰可辨,拍摄时需展示身份证的人像面;照片中需清晰呈现持证人的完整五官及身份证上的全部文字信息,确保无模糊或遮挡;拍摄时需将手持身份证的手臂及上半身完整纳入镜头,保持姿态端正,双眼自然睁开平视前方,双耳对称,嘴唇自然闭合,肩膀保持水平,头部与肩部姿态规范;与准考证照片要求一致,面部不得有遮挡,头发需避开五官区域,避免形成阴影;确保身份证边缘完整,所有信息清晰可见,不得被手指捏住或被其他物品遮挡;为保证拍摄质量,请勿使用手机前置摄像头进行拍摄。(二)身份验证未通过考生补充材料若系统提示考生身份验证未通过,除需按要求上传上述(一)中提及的基础材料外,还需额外上传本人居民身份证的正反面照片,具体要求如下:考生需分别拍摄身份证的人像面与国徽面,生成两张独立照片并分别上传;所提供的身份证必须真实且在有效期内,确保证件状态合法有效;拍摄时需将身份证平铺,保证证件上的文字方向正立,不得出现侧立或倒置情况;身份证不得有任何涂改痕迹,照片需保持原始状态,禁止进行任何修改。拍摄范围需覆盖证件四边角,确保文字、头像、证件号码等核心信息清晰可辨,照片亮度均匀无明暗差异。(三)辽宁工程技术大学(阜新校区)应届考生材料要求该类别考生包含普通全日制应届本科毕业生及成人应届本科毕业生,此类考生需根据学籍验证情况上传对应材料,系统会针对具体要求进行提示:1. 若考生学籍已通过学信网在线验证,仅需按上述(一)中的要求上传基础材料即可;2. 若学籍未通过学信网在线验证,除基础材料外,还需额外上传学信网出具的学籍在线验证报告;3. 延期毕业考生及第二学位考生,在上传基础材料的同时,还需补充提交学生证照片及辽宁工程技术大学开具的统一制式在校证明。相关补充材料需满足以下规范:学籍在线验证报告需从学信网下载获取,并按系统指定格式上传;考生需提前确认验证报告上的二维码在整个网上确认期间处于有效状态,避免因二维码失效导致材料审核不通过。(四)往届毕业生专项材料要求我省将通过公安厅户籍系统及人社厅社保系统,分别对往届考生的户籍或社保信息进行审核,考生需根据审核结果上传对应材料:1. 若户籍或社保信息审核通过,考生仅需上传上述(一)中的基础材料;2. 若户籍及社保信息审核均未通过(系统会明确提示),考生需上传以下任意一种材料,方可在阜新考区参加考试:①军人身份证件及现役军人在阜新驻军的证明(证明需由部队人事部门盖章,明确标注姓名、身份证号、所在部队在阜新驻军等关键信息);②考生本人名下的阜新本地营业执照;③单位工作证或落编证明(此材料仅限在辽宁省缴纳社保的机关事业单位工作人员);3. 若考生学籍未通过学信网在线验证,除基础材料外,需补充上传学信网学籍在线验证报告;4. 自考未毕业但承诺在2026年9月1日前可取得毕业证书的考生,需额外上传自考成绩单;5. 报考辽宁工程技术大学的单考考生,若学籍校验已通过,仅需按(一)的要求上传基础材料。(五)其他特殊情况说明除上述明确列出的情况外,若考生遇到其他特殊问题,需密切关注研招网系统发送的审核反馈信息,根据反馈提示及时上传所需补充材料,确保确认流程顺利完成。四、网上确认注意事项1. 考生需对个人上传材料的真实性与规范性负责,若因材料不合格且未在规定时间内补充完善导致审核未通过,相关责任由考生本人承担。网上确认期间,考生需每日登录研招网查看站内信,及时获取审核进展;2. 报考点将通过研招网网上确认功能对考生提交的材料进行审核,通常在考生上传材料后2个工作日内完成审核并给出结论;3. 审核结论将通过研招网站内信发送给考生,若考生研招网账号已绑定微信,审核信息将优先通过微信及站内信同步推送,不再单独发送短信;未绑定微信的考生,审核信息将通过短信与站内信双重通知。考生在收到审核未通过通知后,需在规定时间内重新上传合格材料,避免影响最终确认结果。2025-11-17
- 其他人都在看
- 热门推荐
-
西安交通大学2025年入学MBA(05金融方向、06数字金融与企业创投管理方向)全国联考报考指南 -
12024年内蒙古财经大学研究生复试内容(含MBA)
-
2天津大学管理与经济学部2025年工程管理硕士(MEM) 招收调剂通知
-
3东北财经大学公共管理硕士(MPA)研究生 2025年四次调剂复试流程
-
4复旦大学2025年硕士研究生招生考试复试阶段考生须知
-
5中央财经大学2024年非全日制审计硕士(MAud)接收调剂考生的通知
-
62025年MPAcc招生录取政审调档通知
-
72025年山东财经大学MBA学院调剂复试通知
-
82025年上海交通大学电子信息与电气工程学院 工程管理硕士(MEM)研究生招生复试通知
-
9上海对外经贸大学2024年旅游管理专硕MTA项目意向登记公告
- 2026管理类联考-工商管理(MBA)备考交流群:1030838237
- 2026管理类联考-公共管理(MPA)备考交流群:1031486399
- 2026管理类联考-工程管理(MEM)备考交流群:1003731121
- 2026管理类联考-旅游管理(MTA)备考交流群:1031430494
- 2026管理类联考-会计专硕(MPAcc)备考交流群:1003173234
- 2026管理类联考-审计专硕(MAud)备考交流群:1004190978
- 2026管理类联考-图书情报(MLIS)备考交流群:1035381514
- 2026管理类联考199复试调剂交流群:827931220
- 获取报者资讯
- 了解院校活动
- 学习备考干货
- 研究上岸攻略
